セブ島コロナ:ECQ、MECQ、GCQ…違いは?②
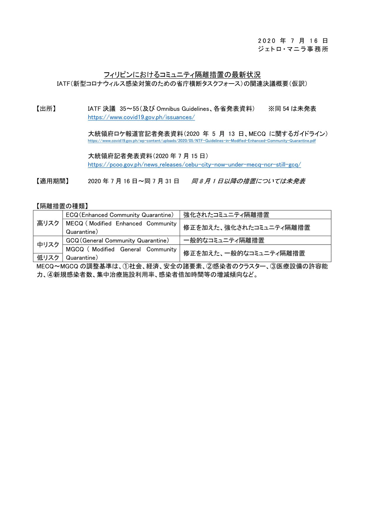
ジェトロ・マニラ事務局が7月16日付で隔離措置ガイドライン改訂版を発行しました。とても分かりやすくまとまっていますので、以下に添付しておきます:
- By ジェトロ
- By ジェトロ
- By ジェトロ
- By ジェトロ
*クリックでアップ画像が見られます
前回の投稿
前回の投稿①ではQuarantine=隔離命令のレベル/クラス分類、またECQ、MECQ、GCQ期間中に営業を許可/禁止されているビジネスについて書きました。今回の②では、前回同様「PTVph」公式Twitterからの画像を引用して、Quarantine期間中に利用/使用を許されている移動手段や公共交通機関、フライトなどについて簡単に説明していきたいと思います!
Quarantine期間中の移動手段
ECQ期間中

ECQ期間中の移動手段 出典: PTVph
まずは一番厳しい規制であるEnhanced Community Quarantine(以下ECQ)命令中に利用可能/不可能な移動手段です。認められているのは会社が用意するシャトル便と自家用車での移動です。シャトル便はLFTRB発行の許可証所持が必須、自家用車での外出も許可されている職種の人間や必要行動時(食料品の買い物など)のみ可能と書かれてます。禁止されている移動手段は自転車、バイク、電気スクーターです。
MECQ期間中

MECQ期間中の移動手段 出典: PTVph
次に5月16日~の期間セブシティ、ラプラプシティ、マクタンシティが対象となる予定(*変更:詳しくはこちら)のModified Enhanced Community Quarantine(以下MECQ)中の移動手段についてです。ECQ期間中に禁止されている自転車、バイク、電気スクータの移動が許可されるようです。ただしバイクと電気スクーターは同乗者なしでの運転のみ許可され、2人乗りでの運転は禁止のようです。
GCQ期間中

GCQ期間中の移動手段 出典: PTVph
最後にGeneral Community Quarantine (以下GCQ)期間中の移動手段についてです。GCQのステージになりますと、バイクもスクーターの人数制限については書かれていませんので、移動手段については通常ルールに戻ると捉えて良いかと思います!
公共交通機関&フライトについて

公共交通機関&フライト他 出典: PTVph
交通公共機関に関しては、ECQ&MECQ期間中は再開しないようです(ジプニーもここに含まれますかね)。GCQのステージに移行しましたら、要ソーシャルディスタンスで再開するようですね。フライトに関しましてもECQ&MECQ期間中は一部の国際線のみ運行で、国内線に関しては完全に休航のようです。GCQ期間中のフライトについては記載がありません。MECQの枠で書かれています「Inbound Travel」に関しては、フィリピン国籍の人間の海外からの帰国についてだと思います。コントロールと書かれていますので、ある程度の条件(2週間の隔離を設けるなど)で、許可するのではないでしょうか。
「Inter – Island 」に関してはフェリーなどでの国内での各島々間の移動だと思います。ECQ&MECQ期間中の移動は全面禁止で、GCQ期間中はGCQ認定されている島から島への移動はOKなようです(例: 出発エリアがGCQ認定エリアでも到着予定の島がECQもしくはMECQ期間中だと運航禁止)!
別のサイトにとても分かりやすく「ECQ、MECQ、GCQ期間中の交通機関」についてまとめられていたので、添付します。これを見ると、ECQ期間とMECQ期間に利用可能な交通機関にはあまり違いがなく、GCQに移行したら多くの交通機関が再開されるのが分かりますね!

ECQ, MECQ, GCQ期間の交通機関
⇩






